Language
English
正體中文
About us
Company Profile
Business Achievement
CSR
Favor Policy on Responsible Minerals Sourcing
Products
Feature
Product
Services
Customize Service
Molding
Stamping
Plating
Capability
Quality
Quality Policy
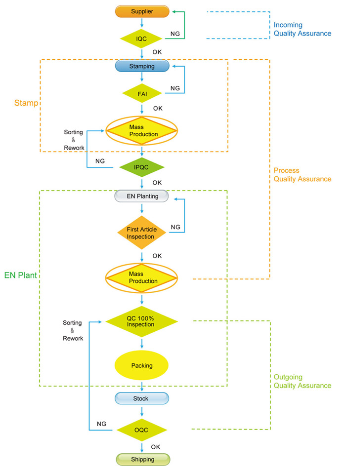
Production Process
Quality Certification
Content us
Language
English
正體中文
My account
About us
+
–
Company Profile
Business Achievement
CSR
Favor Policy on Responsible Minerals Sourcing
Products
+
–
Feature
Product
Services
+
–
Customize Service
Molding
Stamping
Plating
Capability
Quality
+
–
Quality Policy
Production Process
Quality Certification
Content us
Close
Production Process
Home
/
Quality
/
Production Process
Share
Close